Vishay / Siliconix SiC476/SiC477/SiC478/SiC479 microBUCK® Converters
Vishay / Siliconix SiC476/SiC477/SiC478/SiC479 microBUCK® DC/DC Converters are wide input voltage, high-efficiency synchronous buck regulators with integrated high side and low side power MOSFETs. The SiC476/SiC477/SiC478/SiC479 Controllers feature a power stage capable of supplying high continuous current up to 2MHz switching frequency and an adjustable output voltage down to 0.8V from 4.5V to 55V input rail. These features allow the DC/DC Converters to accommodate various applications, including computing, consumer electronics, telecom, and industrial.The Vishay / Siliconix SiC476/SiC477/SiC478/SiC479 microBUCK DC/DC Converters architecture provides an ultrafast transient response with minimum output capacitance and tight ripple regulation at very light load. The DC/DC Converters are internally compensated and stable with any capacitor.
The regulator integrates a full protection feature set, incorporating over current protection (OCP), output overvoltage protection (OVP), short circuit protection (SCP), output under-voltage protection (UVP), and thermal shutdown (OTP). It also has UVLO for input rail and a user-programmable soft start.
The SiC476/SiC477/SiC478/SiC479 is available in 3A, 5A, 8A, 12A pin compatible 5mm x 5mm lead (Pb)-free power enhanced MLP55-27L package.
Features
- Versatile
- Single supply operation from 4.5V to 55V input voltage
- Adjustable output voltage down to 0.8V
- Scalable solution 3A (SiC479), 5A (SiC478), 8A (SiC477), 12A (SiC476)
- Output voltage tracking and sequencing with pre-bias start-up
- ±1% output voltage accuracy at -40°C to +125°C
- Internal compensation
- Highly efficient
- 98% peak efficiency
- 4μA supply current at shutdown
- 156μA operating current not switching
- Highly configurable
- Adjustable switching frequency from 100kHz to 2MHz
- Adjustable soft start and selectable preset 100%, 75%, and 50% current limit
- Two modes of operation (forced continuous conduction or power save mode)
- Robust and reliable
- Output over-voltage protection
- Output under voltage / short circuit protection with auto retry
- Power Good flag and over-temperature protection
- Supported by Vishay PowerCAD online design simulation
- Design support tools
Applications
- Industrial and automation
- Home automation
- Industrial and server computing
- Networking, telecom, and base station power supplies
- Wall transformer regulation
- Robotics
- High-end hobby electronics: remote control cars, planes, and drones
- Battery management systems
- Power tools
- Vending, ATM, and slot machines
TYPICAL APPLICATION CIRCUIT
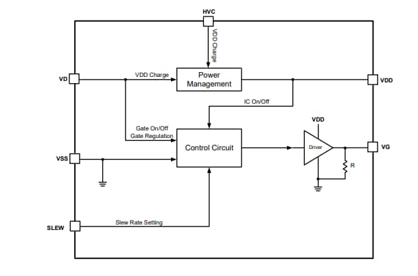
FUNCTIONAL BLOCK DIAGRAM
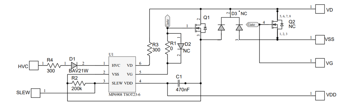
SCHEMATIC
