Toshiba TB67H451FNG DC Brushed Motor Driver
Toshiba TB67H451FNG DC Brushed Motor Driver is a PWM chopper type DC motor driver that is fabricated using the BiCD process. This motor driver features 50V output voltage with 3.5A maximum current rating. The TB67H451FNG motor driver is capable of PWM constant current drive and direct PWM drive. This DC brushed motor driver supports four operation modes that include forward, reverse, brake, and STOP (OFF) modes. The TB67H451FNG motor driver offers Thermal Shutdown (TSD), Over Current Detection, and Under Voltage Lockout (UVLO) error detections.
Features
- PWM chopper type DC motor driver monolithic IC manufactured using BiCD process
- Capable of PWM constant current drive and direct PWM drive
- Supporting four operation modes (forward/reverse/brake STOP (OFF))
- One channel of the motor output block is embedded
- Built-in output MOSFET with Low on-resistance (high side + low side = 0.6Ω (typical))
- Built-in VCC regulator for the internal circuit operation
- Realization of high voltage and large current drive (refer to absolute maximum ratings and “operating range”)
- Built-in various error detection functions
- Thermal Shutdown (TSD)
- Overcurrent Shutdown Detection (ISD)
- Under Voltage Lockout (UVLO)
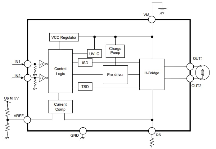
Block Diagram
Additional Resource
Published: 2020-02-07
| Updated: 2025-12-05
