Toshiba TB67S112PG Parallel Controlled Solenoid Driver
Toshiba TB67S112PG Parallel Controlled Solenoid Driver is a solenoid driver for parallel input. This parallel controlled solenoid driver employs BiCD process and achieves 50V output voltage and 1.5A/Ch (absolute maximum rating) output current. The TB67S112PG driver is capable of driving up to two solenoids simultaneously (2-Ch sink driver) and a unipolar stepping motor with two chips. Toshiba TB67S112PG driver comes with built-in over-current detection at each output, thermal shutdown detection that detects errors of whole devices, and output MOSFET for low ON-resistance.Features
- Solenoid driver for parallel input
- Uses BiCD process to achieve 50V output voltage and 1.5A/Ch (absolute maximum rating) output current
- BiCD integrated circuit silicon monolithic
- Capable of driving up to two solenoids simultaneously (2-Ch sink driver) and a unipolar stepping motor with the two chips
- Built-in over-current detection at each output and thermal shutdown detection that detects the errors of whole service
- Comes with built-in output MOSFET for low ON resistance
Pin diagram
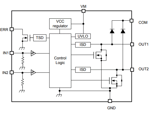
Block Diagram
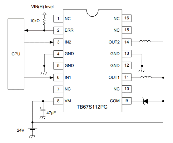
Application Circuit diagram
Published: 2019-10-29
| Updated: 2023-11-30
