Texas Instruments TXE8116 16-Bit SPI Bus I/O Expander
Texas Instruments TXE8116 16-Bit SPI Bus I/O Expander is designed for a 1.65V to 5.5V operating supply voltage range, and provides general-purpose parallel I/O expansion for four-wire Serial Peripheral Interface (SPI) protocol. This device features I/O ports, along with additional enhancements designed to improve I/O performance in terms of speed, power consumption, and flexibility. The TXE8116 I/O expander supports SPI clock speeds of 10MHz from 3.3V to 5.5V and 5MHz from 1.65V to 5.5V and consumes a 2.3µA (typical) low standby current. This device includes advanced capabilities such as an interrupt output, active-low reset, fail-safe mode, polarity inversion, glitch filtering, and programmable push-pull/open-drain outputs. Typical applications include industrial transportation, automation, servers, routers (telecom switching equipment), products with GPIO-limited processors, testing and measurement, factory automation and control, and medical and healthcare.
Features
- 1.65V to 5.5V operating supply voltage range
- Low standby current consumption of 2.3µA typical
- SPI SCLK frequency:
- 10MHz from 3.3V to 5.5V
- 5MHz from 1.65V to 5.5V
- Active-low reset input (RESET)
- 5V-tolerant input and output ports
- Built-in fail-safe I/O feature
- Open-drain active-low interrupt output (INT)
- Individual I/O control and the glitch filter are supported on all inputs of the GPIOs
- SPI daisy-chain supported
- I/O reading burst mode supported
- I/O polarity inversion supported
- Bus-hold feature to maintain the last I/O state
- Latched outputs with high-current drive capability for directly driving LEDs
- Latch-up performance exceeds 100mA per JESD 78, class II
- ESD protection exceeds JESD 22:
- 2000V Human-body model (A114-A)
- 1000V Charged-device model (C101)
Applications
- Industrial transportation
- Industrial automation
- Testing and measurement
- Factory automation and control
- Medical and healthcare
- Servers
- Routers (telecom switching equipment)
- Products with GPIO-limited processors
Logic Diagram
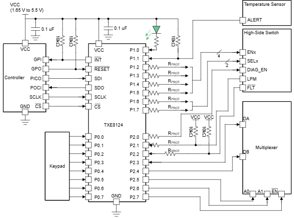
Typical Application Schematic
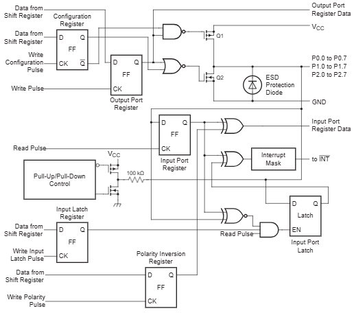
Simplified Schematic of P0.0 to P2.7
