Texas Instruments TPS631012/TPS631013 Buck-Boost Converters
Texas Instruments TPS631012/TPS631013 Buck-Boost Converters are constant frequency peak current mode control buck-boost converters in a tiny wafer chip scale package. These devices have a 3A peak current limit (typical), a 1.6V to 5.5V input voltage range, and provide a power supply solution for system pre-regulators and voltage stabilizers.Depending on the input voltage, the Texas Instruments TPS631012/TPS631013 automatically operates in boost, buck, or 3-cycle buck-boost mode when the input voltage is approximately equal to the output voltage. The transitions between modes happen at a defined duty cycle and avoid unwanted toggling within the modes to reduce output voltage ripple. 8µA quiescent current and power save mode enable the highest efficiency for light to no-load conditions. The devices offer a very small solution size in WCSP.
Features
- 1.6V to 5.5V input voltage range
- Device input voltage > 1.65V for start-up
- 1.0V to 5.5V output voltage range (adjustable)
- High output current capability, 3A peak switch current
- 2A IOUT for VIN ≥ 3V, VOUT = 3.3V
- 1.5A IOUT for VIN ≥ 2.7V, VOUT = 3.3V
- High efficiency over the entire load range
- 8µA typical quiescent current
- Automatic power save mode and forced PWM mode configurable
- Peak current buck-boost mode architecture
- Seamless mode transition
- Forward and reverse current operation
- Start-up into pre-biased outputs
- Fixed-frequency operation with 2MHz switching
- Safety and robust operation features
- Overcurrent protection and short-circuit protection
- Integrated soft start with active ramp adoption
- Overtemperature protection and overvoltage protection
- True shutdown function with load disconnection
- Forward and backward current limit
- A default setting of internal EN
- TPS631012 and TPS631012X (X=1,2,3): CONVERTER_EN = 0
- TPS631013: CONVERTER_EN = 1
- Small solution size
- Small 1µH inductor
- 1.803mm × 0.905mm in WCSP
Applications
- TWS
- System pre-regulator
- Smartphone
- Tablet
- Terminal
- Telematics
- Point-of-load regulation
- Wired sensor
- Port/cable adapter
- Dongle
- Fingerprint, camera sensors
- Electronic smart lock
- IP network camera
- Voltage stabilizer
- Datacom
- Optical modules
- Cooling/heating
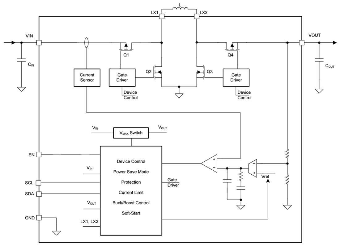
Functional Block Diagram
Published: 2023-09-12
| Updated: 2023-09-19
