Texas Instruments TPS62A0x/-Q1/TPS62A0xA/-Q1 Step-Down Converters
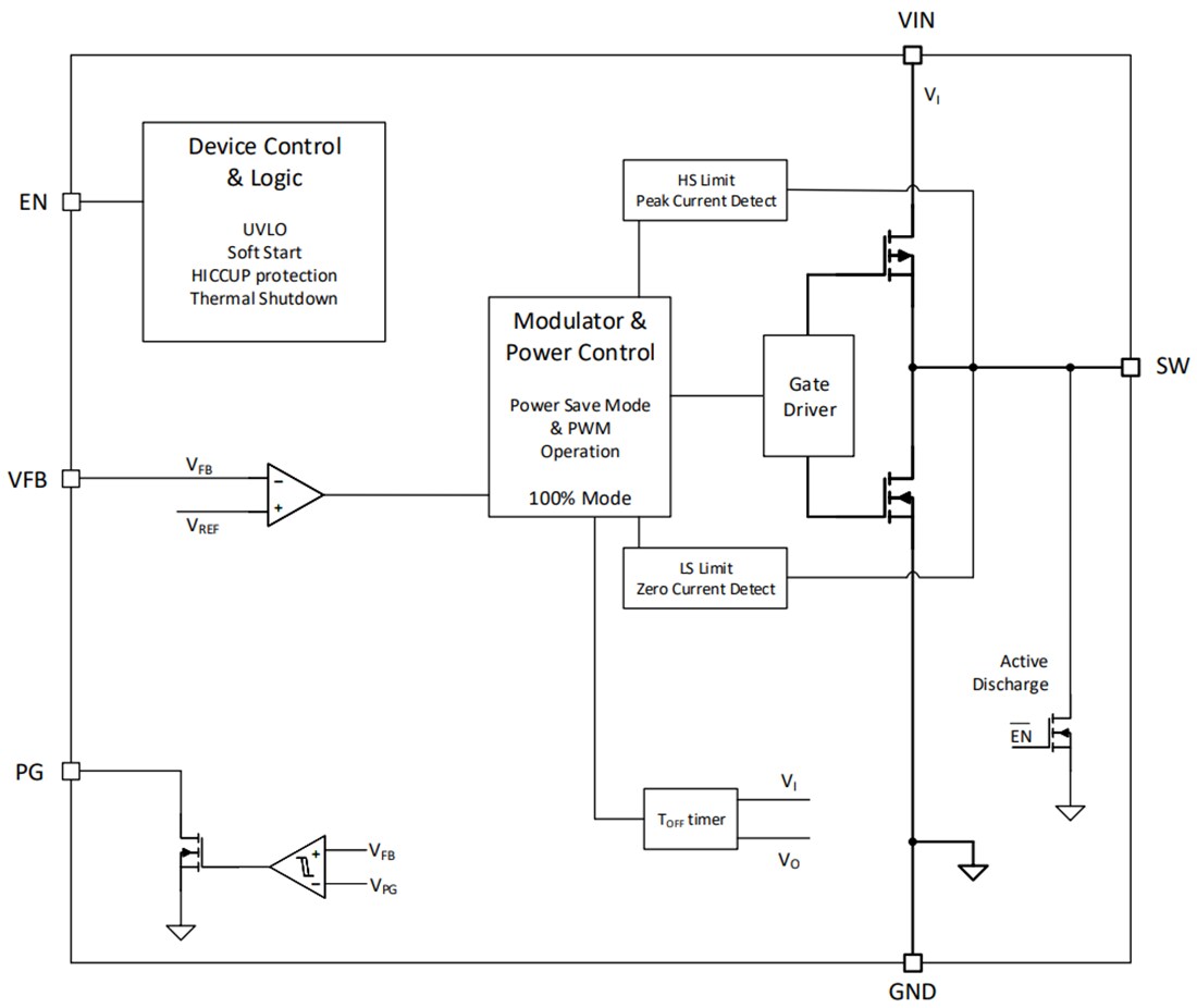
Texas Instruments TPS62A0x/-Q1/TPS62A0xA/-Q1 High-Efficiency Step-Down Converters are optimized for high efficiency and compact solution size. The device integrates switches capable of delivering an output current of up to 1A. The device operates in pulse width modulation (PWM) mode with a 2.4MHz switching frequency at medium to heavy loads. The device automatically enters power save mode (PSM) at a light load to maintain high efficiency over the entire load current range. In shutdown, the current consumption is minimal as well.The Texas Instruments TPS62A0x/-Q1/TPS62A0xA/-Q1 provides an adjustable output voltage through an external resistor divider. An internal soft-start circuit limits the inrush current during start-up. Other features like overcurrent protection, thermal shutdown protection, and Power Good are built in. The device is available in a SOT-5X3 package. The TPS62A0x-Q1/TPS62A0xA-Q1 devices are AEC-Q100 qualified for automotive applications.
Features
- 2.5V to 5.5V input voltage range
- 0.6V to VIN adjustable output voltage range
- 180mΩ/120mΩ low RDSON switches (1A)
- 20µA quiescent current
- 1% feedback accuracy (0°C to 125°C)
- 100% mode operation
- 2.4MHz switching frequency
- Power save mode or PWM option available
- Power-good output pin
- Short circuit protection (HICCUP)
- Internal soft start-up
- Output discharge
- Thermal shutdown protection
- Available in a 1.6mm × 1.6mm SOT563 package
- Pin-to-pin compatible with the TLV62585
Applications
- Multi-function printer
- Set-top box
- TV applications
- IP network camera
- Wireless router, solid-state drive
- Battery-powered applications
- General-purpose point-of-load supply
Functional Block Diagram
Published: 2022-05-11
| Updated: 2025-09-03
