Texas Instruments TPS6290x/TPS6290x-Q1 Buck Converters
Texas Instruments TPS6290x/TPS6290x-Q1 High-Efficiency and Low IQ Buck Converters are highly efficient, small, and flexible synchronous step-down DC-DC converters that are easy to use. A selectable switching frequency of 2.5MHz or 1.0MHz allows the use of small inductors and provides a fast transient response. The devices support a high VOUT accuracy of ±1% with the DCS-Control topology. The wide input voltage range of 3V to 17V supports a variety of nominal inputs like 12V supply rails, single-cell or multi-cell Li-Ion, and 5V or 3.3V rails. These devices have a continuous output current of up to 1A (TPS62901), 2A (TPS62902), or 3A (TPS62903/TPS62903-Q1).The Texas Instruments TPS6290x/TPS6290x-Q1 can automatically enter power save mode (if auto PFM/PWM is selected) at light loads to maintain high efficiency. Additionally, to provide high efficiency at very small loads, the device has a low typical quiescent current of 4µA. AEE (Automatic Efficiency Enhancement), if enabled, provides high efficiency across VIN, VOUT, and load current. The device includes a MODE/Smart-CONF input to set the internal/external divider, switching frequency, output voltage discharge, and automatic power save mode or forced PWM operation.
The devices are available in a small 9-pin VQFN package measuring 1.50mm × 2.00mm with 0.5mm pitch. The TPS62903-Q1 devices are AEC-Q100 qualified for automotive applications.
Features
- High efficiency for wide duty cycle and load range
- IQ = 4µA typical
- A selectable switching frequency of 2.5MHz and 1.0MHz
- RDS(ON): 62mΩ high side, 22mΩ low side
- Automatic efficiency enhancement (AEE)
- Small 1.5mm × 2.0mm VQFN package with 0.5mm pitch
- Continuous output current
- TPS62901/TPS62901-Q1 - up to 1A
- TPS62902/TPS62902-Q1 - up to 2A
- TPS62903/TPS62903-Q1 - up to 3A
- ±0.9% feedback voltage accuracy across temp (-40°C to 150°C)
- Configurable output voltage options
- VFB external divider: 0.6V to 5.5V
- VSET internal divider: 16 options between 0.4V and 5.5V
- DCS-Control™ topology with 100% mode
- Highly flexible and easy to use
- Optimized pinout for single-layer routing
- Precise enable input
- Forced PWM or auto power save mode
- Power good output
- Selectable active output discharge
- Adjustable soft start and tracking
- No external bootstrap capacitor required
Applications
- Factory automation and control
- Building automation
- Datacenter and enterprise computing
- Motor drives systems
- Power delivery
- PC and notebooks
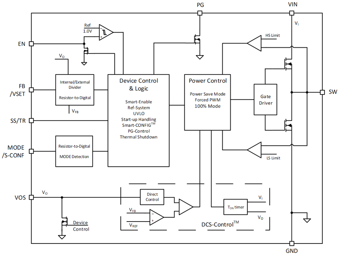
Functional Block Diagram
