Texas Instruments TPS61391 Boost Converters
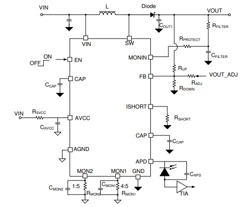
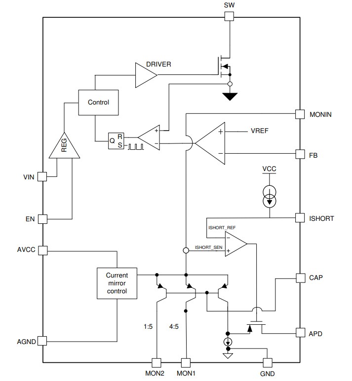
Texas Instruments TPS61391 Boost Converters are 700kHz Pulse-Width Modulating (PWM) step-up converters with an 85V switch FET. The 85V switch FET converts a low input voltage to a higher voltage for biasing the APD. These boost converters support input voltage range from 2.5V to 5.5V and switching peak current of up to 1000mA. The TPS61391 boost converters include an accurate current mirror with 1:5 or 4:5 selectable gain options. These converters offer integrated high-power optical protection with the APD power path having an additional FET in series with 0.5µs typical response time. The Texas Instruments TPS61391 boost converters are available in a 3mm x 3mm QFN package with an exposed pad underneath. Typical applications include APD bias, optical line terminal, and high-voltage sensor supply.Features
- 2.5V to 5.5V input voltage range
- Up to 85V output voltage range
- 0.9Ω R(DS)on of switching FET
- 1000mA switch current limit
- High optical power protection with 0.5µs response time
- 700kHz switching frequency
- Quiescent current:
- 110µA from VIN
- 340µA from VOUT
- 140µA from AVCC
- 4.8ms soft-start time
- 3mm x 3mm x 0.75mm QFN package
Applications
- APD bias
- Optical line terminal
- High-voltage sensor supply
Block Diagram
Typical Application Circuit
Dimensions (mm)
Published: 2019-12-29
| Updated: 2024-02-23
