Texas Instruments TPS566231/TPS566238 Step-Down Voltage Regulators
Texas Instruments TPS566231/TPS566238 Step-Down Voltage Regulators are simple, easy to use, high-efficiency, 6A synchronous buck converters in a QFN 9-pin 1.5mm x 2.0mm package. The devices operate with wider supply input voltage ranging from 3V to 18V. The D-CAP3™ control mode was adopted to provide a fast transient response, good line and load regulation, no requirement for external compensation, and to support low-ESR output capacitors.The TPS566231 and TPS566231P operate in Eco-Mode™ for high efficiency during a light load operation and are designed with a ULQ™ (Ultra Low Quiescent) feature, achieving 50uA quiescent current to enable long battery life in low-power applications. The TPS566238 and TPS566238P operate in a continuous current mode which maintains a lower output ripple during all load conditions. The TPS566231 and TPS566238 soft-start time can be adjusted through the SS pin. The TPS566231P and TPS566238P indicate Power Good through the PG pin.
The Texas Instruments TPS566231/TPS566238 can support up to 98% duty cycle operation and integrate complete protection through OVP, OCP, UVLO, OTP, and UVP with a hiccup. They are each available in a 9-pin 1.5mm x 2.0mm HotRod™ package. The junction temperature is specified from -40°C to 125°C.
Features
- Configured for rugged applications
- 3V to 18V input voltage range
- 0.6V to 7V output voltage range
- 6A continuous output current
- 0.6V ±1% reference voltage (25°C)
- 98% maximum duty cycle
- 600kHz switching frequency
- Non-latched for OC, OV, UV, and OT protections
- Built-in output discharge function
- Numerous pin-compatible options
- TPS566231 and TPS566238 with SS pin for adjustable soft-start time
- TPS566231P and TPS566238P with PG pin for Power Good indicator
- TPS566231 and TPS566231P for auto-skip mode
- TPS566238 and TPS566238P for the continuous current mode
- Small solution size and ease of use
- Integrated power MOSFET with RDS(on) 20.8mΩ and 10.6mΩ
- D-CAP3™ architecture control for fast transient response and internal compensation
- 1.5mm × 2.0mm HotRod™ QFN package
Applications
- Digital TV, set-top box, gaming consoles
- Server, storage, and networking point-of-load
- Industrial PC, IP camera, and factory automation applications
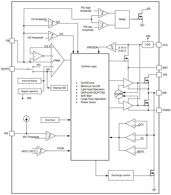
Functional Block Diagram
