Texas Instruments TPS560200 Step-Down Converters

Texas Instruments TPS560200/TPS560200-Q1 Step-Down Converters are low-Iq, adaptive on-time synchronous monolithic buck converters with integrated MOSFETs. These converters use D-CAP2 mode control to provide fast transient responses without external compensation components. The TPS560200 converters support low Equivalent Series Resistance (ESR) output capacitors and ultra-low ESR ceramic capacitors. The input voltage ranges from 4.5V to 17V, and output voltage can be programmed between 0.8V and 6.5V. The Texas Instruments TPS560200-Q1 devices are AEC-Q100 automotive qualified.

Features

  • Integrated monolithic 0.95Ω high-side and 0.33Ω low-side MOSFETs
  • 500mA continuous output current
  • 0.8V to 6.5V output voltage range
  • 0.8V voltage reference with ±1.3% accuracy over temperature
  • Auto-skip advanced eco-mode for high efficiency at light loads
  • D-CAP2 mode enables fast transient responses
  • No external compensation needed
  • 600kHz switching frequency
  • 2ms internal soft-start
  • Safe start-up into pre-biased VOUT
  • Thermal shutdown
  • –40°C to +125°C operating junction temperature range
  • Available in 5-Pin SOT-23 package

Applications

  • Set-top boxes
  • Modems
  • DTBs
  • ASDLs

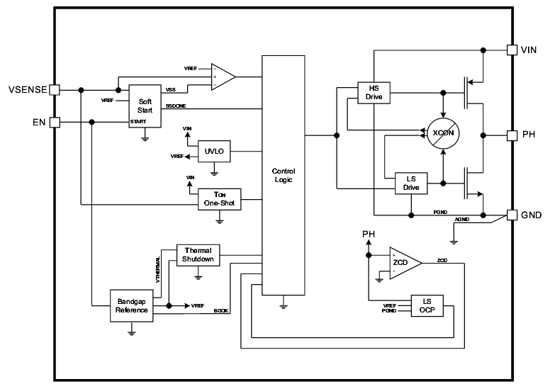
Functional Block Diagram

Block Diagram - Texas Instruments TPS560200 Step-Down Converters
Published: 2016-10-25 | Updated: 2022-03-11