Texas Instruments TPS541620 Synchronous SWIFT Step-Down Converter

Texas Instruments TPS541620 Synchronous SWIFT Step-Down Converter is a highly integrated non-isolated dual DC-DC converter. It is capable of high-frequency operation in a 3mm × 5mm package. The device can be configured as two single 6A rails or combined to drive a single 12A current load. The Texas Instruments TPS541620 implements a fixed-frequency advanced current mode control (ACM) with selectable ramp amplitude configurations to optimize the loop bandwidth. Two-mode selection pins (MODE1 and 2) are used to select switching frequency, configuration, clock phase delay, and internal compensation.

Features

  • Integrated 24mΩ and 10mΩ MOSFETs with lossless current sensing
  • Fixed-frequency, internally-compensated advanced current mode (ACM) control
  • Dual output with up to 6A each output
  • Dual-phase, single output for up to 12A
  • Phase interleaving operation for one or two phases
  • Synchronization to an external clock using SYNC and CLKO
  • 0.5V to 5.5V output voltage range
  • Four selectable PWM ramp options for each switching frequency to optimize control loop performance
  • Soft-start time is configurable by an external cap in single-output, multi-phase configuration and is fixed at 1ms for dual-output configuration
  • True differential remote sensing in multi-phase operation
  • Independent enable and power good
  • Four selectable switching frequency options of 500kHz, 1MHz, 1.5MHz, and 2.0MHz
  • Supports safe pre-biased start-up
  • Overtemperature protection with hysteresis
  • –40°C to 150°C operation junction temperature
  • 3mm × 5mm, 25-pin VQFN-HR package with 0.5mm pitch

Applications

  • Wireless and wired communications infrastructure equipment
  • Ethernet switches and routers
  • ASIC, SoC, FPGA, DSP I/O voltage rails
  • Industrial test and measurement equipment

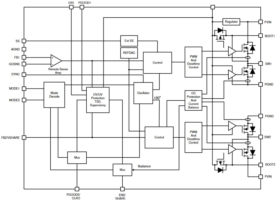
Functional Block Diagram

Block Diagram - Texas Instruments TPS541620 Synchronous SWIFT Step-Down Converter
Published: 2021-04-16 | Updated: 2024-10-28