Texas Instruments TPD4S311/TPD4S311A USB Type-C Port Protector
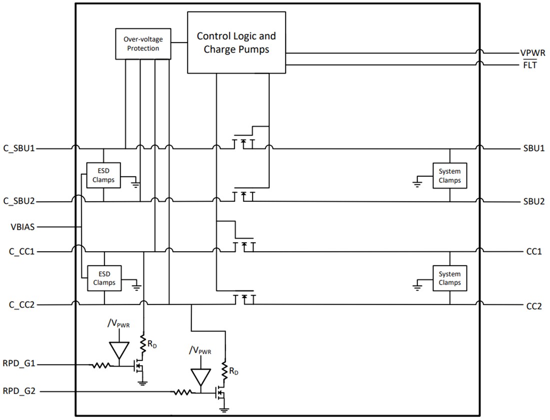
Texas Instruments TPD4S311/TPD4S311A USB Type-C™ Port Protector is a single-chip USB Type-C port protection device with 20V Short-to-VBUS overvoltage and IEC ESD protection. Many products and accessories for USB Type-C have been released that do not meet the USB Type-C specification. One example is USB Type-C Power Delivery adaptors that only place 20V on the VBUS line. Another concern for USB Type-C is that mechanical twisting and sliding of the connector could short pins due to the devices' proximity to this small connector. This issue can cause 20V VBUS to be shorted to the CC and SBU pins. Also, due to the proximity of the pins in the Type-C connector, there is a heightened concern that debris and moisture will cause the 20V VBUS pin to be shorted to the CC and SBU pins.This non-ideal equipment and mechanical events make it necessary for the CC and SBU pins to be 20V tolerant, even though the pins only operate at 5V or lower. The TPD4S311/TPD4S311A enables the CC and SBU pins to be 20V tolerant without interfering with normal operation by providing over-voltage protection on the CC and SBU pins. The device places high-voltage FETs in series on the SBU and CC lines. When a voltage above the OVP threshold is detected on these lines, the high-voltage switches are opened up, isolating the rest of the system from the high-voltage condition on the connector.
Most systems require IEC 61000-4-2 system-level ESD protection for external pins. The Texas Instruments TPD4S311/TPD4S311A integrates IEC 61000-4-2 ESD protection for the CC1, CC2, SBU1, and SBU2 pins, eliminating the need to place high-voltage TVS diodes externally on the connector.
Features
- 4-Channels of Short-to-VBUS overvoltage protection (CC1, CC2, SBU1, SBU2): 24VDC tolerant
- 4-Channels of IEC 61000-4-2 ESD protection (CC1, CC2, SBU1, SBU2)
- CC1 and CC2 Overvoltage protection FETs 600mA capable of passing VCONN power
- CC Dead battery resistors integrated for handling dead battery use cases in mobile devices
- 1.69mm × 1.69mm DSBGA package
Applications
- Desktop PC/motherboard
- Standard notebook PC
- Chromebook and WOA
- Docking station
- Port/cable adapters and dongles
- Smartphones
Functional Block Diagram
