Texas Instruments TCAN843-Q1 Automotive CAN FD Transceivers
Texas Instruments TCAN843-Q1 Automotive CAN FD Transceivers are high-speed Controller Area Network (CAN) devices that meet the physical-layer requirements of the ISO 11898-2:2024. These transceivers reduce system battery current by using the INH output to selectively enable required system power supplies. The TCAN843-Q1 devices support both classical CAN and CAN FD data rates up to 5 megabits per second (Mbps). These devices operate in normal, silent, standby, and low-power sleep modes. The TCAN843-Q1 transceivers VIN pin is connected to the microcontroller's IO, supporting a 3.3V to 5.5V supply voltage range. The TCAN843-Q1 devices are AEC-Q100 qualified for automotive applications. These TCAN843-Q1 transceivers are ideal for lighting, automotive gateways, Advanced Driver Assistance Systems (ADAS), clusters, hybrid, powertrain systems, electric bikes, and industrial transportation.
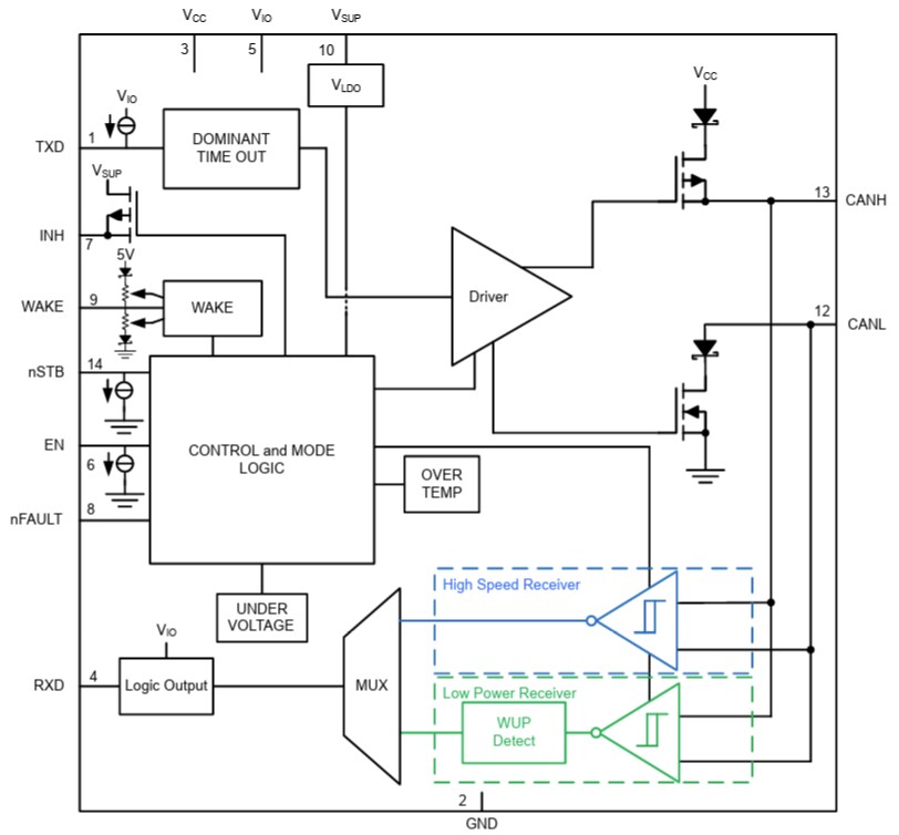
The TCAN843-Q1 transceivers' protection features include Thermal-Shutdown (TSD), TXD-Dominant Time-Out (TXD DTO), load-dump support on VSUP, undervoltage protection, and ±40V CAN bus fault protection. These transceivers are available in 14-pin leaded (SOT and SOIC) and leadless (VSON) packages with wettable flanks for improved Automated Optical Inspection (AOI) capability.
Features
- AEC-Q100 qualified for automotive applications
- Functional safety-capable
- Documentation available to aid in functional safety system design
- Meets the requirements of ISO 11898-2:2024
- Wide input operational voltage range
- Supports classic CAN and CAN FD up to 5Mbps
- Supports 3.3V to 5.5V VIO level shifting
- Operating modes:
- Normal mode
- Silent mode
- Standby mode
- Low-power sleep mode
- High-voltage INH output for system power control
- Local wake-up support using the WAKE pin
- Defined behavior when unpowered
- Bus and IO terminals are high impedance (no load to the operating bus or application)
- Protection features:
- ±40V CAN bus fault-tolerant
- Load dump support on VSUP
- IEC ESD protection
- Under-voltage protection
- Thermal shutdown protection
- TXD dominant state timeout (TXD DTO)
- Available in 14-pin leaded (SOT and SOIC) packages and leadless (VSON) package with wettable flanks for improved automated optical inspection (AOI) capability
Applications
- Body electronics and lighting
- Automotive gateway
- Advanced Driver Assistance Systems (ADAS)
- Infotainment and cluster
- Hybrid, electric, and powertrain systems
- Personal transport vehicles such as electric bikes
- Industrial transportation
Schematic
Block Diagram
