Texas Instruments LMP91050 Configurable AFE
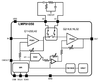
Texas Instruments LMP91050 Configurable AFE for NDIR Sensing Applications is a programmable integrated Sensor Analog Front End optimized for thermopile sensors, as typically used in Nondispersive Infrared (NDIR) applications. TI LMP91050 AFE provides a complete signal path solution between a sensor and microcontroller that generates an output voltage proportional to the thermopile voltage. The LMP91050's programmability enables it to support multiple thermopile sensors with a single design as opposed to the multiple discrete solutions. TI LMP91050 features a programmable gain amplifier (PGA), "dark phase" offset cancellation, and an adjustable common mode generator (1.15V or 2.59V) that increases output dynamic range.Features
- Programmable gain amplifier
- "Dark Signal" offset cancellation
- Supports external filtering
- Common mode generator and 8 bit DAC
- 10 pin MSOP package
Specifications
- Programmable gain: 167V/V to 7986V/V
- Low noise (0.1 to 10 Hz): 0.1μVRMS
- Gain Drift: 100 ppm/°C (max)
- Phase Delay Drift: 500ns (max)
- Power supply voltage range: 2.7V to 5.5V
Applications
- NDIR sensing
- Demand control ventilation
- Building monitoring
- CO2 cabin control — Automotive
- Alcohol detection — Automotive
- Industrial safety and security
- GHG & Freons detection platforms
Block Diagram
Evaluation Boards
Texas Instruments LMP91050SDEVAL/NOPB Evaluation Board can be used as a stand-alone or as part of Sensor AFE eval platform. It can be configured via the SPI interface and allows for testing the device with thermopile sensors, as typically used in NDIR applications. Data capturing and evaluations are simplified by connecting the SPIO-4 Digital Controller Board (SPIO-4 board) to a PC via USB and running the Sensor AFE software. The data capture board will generate the SPI signals to communicate to and capture data from the LMP91050.
View Product Detail
Texas Instruments SPIO-4 is one of several National Semiconductor digital controller/capture boards that are used by multiple evaluation systems. The objective of these software/hardware evaluation systems is to allow easy and accurate evaluation of National's signal-path devices in a lab setting. Two evaluation system software (GUIs) make use of this board: the WaveVision-5 and the Sensor AFE. The board ships with the current version of the WaveVision-5 software.
View Product Detail
