Texas Instruments LM74704Q1EVM Evaluation Module
Texas Instruments LM74704Q1EVM Evaluation Module is designed to evaluate the performance and operation of the LM74703-Q1 and LM74704-Q1 ideal diode controllers. The LM74703-Q1 and LM74704-Q1 controllers are AEC-Q100 qualified for automotive applications. This module demonstrates the LM74704-Q1 operation with an external N-channel power MOSFET as an ideal diode rectifier for low-loss reverse polarity protection. The LM74704Q1EVM module features a 5A maximum current and onboard generated VREG voltage for pull-up of FET_GOOD. This evaluation module is used in automotive ADAS systems, body electronics, and automotive infotainment systems.Features
- Reverse current blocking feature required for ORing application
- 5A maximum current
- Input reverse battery protection
- FET_GOOD output to indicate external MOSFET health status
- Meets 12V battery automotive ISO7637 and ISO16750-2 transient requirements
- On-board voltage regulator to provide pull-up voltage for open-drain FET_GOOD variant, LM74704-Q1
Applications
- Automotive ADAS systems
- Body electronics and lighting
- Automotive infotainment systems:
- Digital cluster
- Head unit
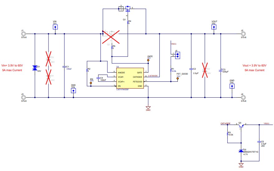
Schematic Diagram
LM74704Q1EVM Typical Application Circuit
Published: 2024-01-17
| Updated: 2024-02-28
