Texas Instruments LM5180/LM5180-Q1 PSR Flyback Converter

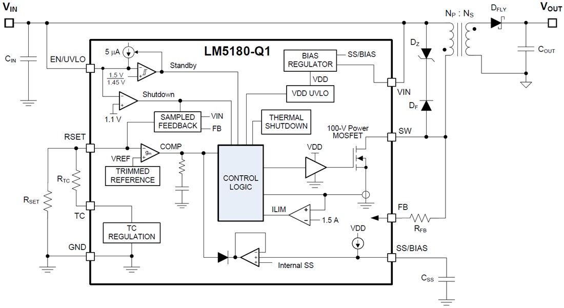
Texas Instruments LM5180/LM5180-Q1 Primary-Side Regulated (PSR) Flyback Converter is highly efficient over a wide input voltage range of 4.5V to 65V. The isolated output voltage is sampled from the primary-side flyback voltage, eliminating the need for an optocoupler, voltage reference, or third winding from the transformer for output voltage regulation. This device's high level of integration results in a simple, reliable, and high-density design with only one component crossing the isolation barrier. Boundary conduction mode (BCM) switching enables a compact magnetic solution and better than ±1.5% load and line regulation performance. An integrated 100V power MOSFET provides output power up to 7W with enhanced headroom for line transients.

The LM5180/LM5180-Q1 converter simplifies the implementation of isolated DC/DC supplies with optional features to optimize performance for the target end equipment. The output voltage is set by one resistor, while an optional resistor improves output voltage accuracy by negating the thermal coefficient of the flyback diode voltage drop. Additional features include an internally fixed or externally programmable soft start, optional bias supply connection for higher efficiency, and precision enable input with hysteresis for adjustable line UVLO, hiccup-mode overload protection, and thermal shutdown protection with automatic recovery. The Texas Instruments LM5180-Q1 devices are AEC-Q100 qualified for automotive applications.

Features

  • AEC-Q100-qualified for automotive applications
    • Device temperature grade 1 (-40°C to +125°C ambient temperature range)
  • Designed for reliable and rugged applications
    • Wide input voltage range of 4.5V to 65V
    • Robust solution with only one component crossing the isolation barrier
    • ±1.5% total output regulation accuracy
    • Optional VOUT temperature compensation
    • 6ms internal or programmable soft start
    • Input UVLO and thermal shutdown protection
    • Hiccup-mode overcurrent fault protection
    • -40°C to +150°C junction temperature range
  • Integration reduces solution size and cost
    • Integrated 100V, 0.4Ω power MOSFET
    • No optocoupler or transformer auxiliary winding is required for VOUT regulation
    • Low EMI operation to meet CISPR 25
  • High-efficiency PSR flyback operation
    • Quasi-resonant switching in boundary conduction mode (BCM) at heavy load
    • External bias option for improved efficiency
    • Single- and multi-output implementations

Applications

  • Automotive body electronics
  • Automotive powertrain systems
  • Isolated bias power rails

Functional Block Diagram

Block Diagram - Texas Instruments LM5180/LM5180-Q1 PSR Flyback Converter
Published: 2019-05-16 | Updated: 2023-09-12