Texas Instruments bq2946xx Overvoltage Protection Devices

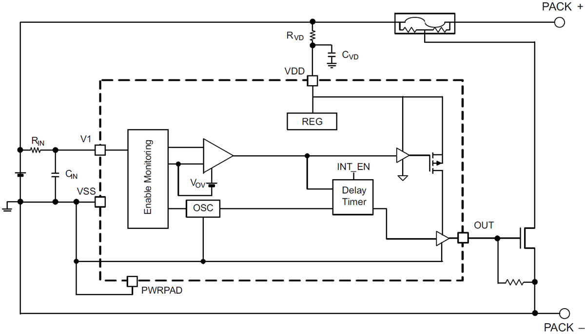
Texas Instruments bq2946xx Overvoltage Protection Devices are a secondary-level overvoltage monitor and protector for Li-Ion battery pack systems. The cell is monitored for overvoltage condition and triggers an internal counter once the OVP threshold is exceeded. After a fixed set delay, the out is transitioned to a high level. The output is reset if the cell voltage drops below the set threshold minus the hysteresis. Texas Instruments bq2946xx Overvoltage Protection Device applications include second-level protection in Li-Ion battery packs in tablets, slates, and portable equipment and instrumentation.

Features

  • Single-cell overvoltage monitor for secondary protection
  • Fixed programmable delay timer
  • Fixed Overvoltage Protection (OVP) Threshold
    • Available range of 3.85V to 4.6V
  • 4s or 6.5s fixed OVP delay option
  • ±10mV high-accuracy OVP
  • Low power consumption ICC ≈ 1µA (VCELL(ALL) <VPROTECT)
  • <100nA low leakage current per cell input
  • Small Package Footprint
    • 6-Pin SON

Applications

  • Second-Level Protection in Li-Ion Battery Packs in
    • Tablets
    • Slates
    • Portable equipment and instrumentation

TI Reference Design Library

TI Reference Designs - Texas Instruments bq2946xx Overvoltage Protection Devices

Functional Block Diagram

Block Diagram - Texas Instruments bq2946xx Overvoltage Protection Devices
Published: 2015-09-03 | Updated: 2025-10-31