Semtech SRDA3.3-4 RailClamp® Low Capacitance TVS Arrays
Semtech SRDA3.3-4 RailClamp® Low Capacitance TVS Arrays low capacitance ESD protection devices are ideal to protect sensitive components from overvoltage. These overvoltages include electrostatic discharge (ESD), electrical fast transients (EFT), and lightning surge. The SRDA3.3-4 Arrays feature characteristics for board-level protection, including fast response time, low operating and clamping voltage, and zero device degradation.The Semtech SRDA3.3-4 Low Capacitance TVS Arrays combine surge rated, low capacitance steering diodes with a TVS diode in a single package. The diodes direct transient current to ground, via the internal low voltage TVS during transient conditions. Furthermore, the TVS diode clamps the transient voltage to a safe level. The low capacitance array configuration enables up to four lines of data to be protected.
The SRDA3.3-4 is designed using Semtech’s proprietary EPD process technology. This process provides low stand-off voltages, with significant reductions in leakage current and capacitance over silicon avalanche diode processes. Additionally, the devices offer a true operating voltage of 3.3V in a 3.9 x 4.9mm, 8-pin SOIC package. The SRDA3.3-4 Arrays provide a high surge capability of IPP=25A, tp=8/20µs, allowing use in high-threat environments, such as CO/CPE equipment, telecommunication lines, and video lines.
Features
- Transient protection for high-speed data lines to
- IEC 61000-4-2 (ESD) ±15kV (air), ±8kV (contact)
- IEC 61000-4-4 (EFT) 40A (5/50ns)
- IEC 61000-4-5 (Lightning) 25A (8/20µs)
- Array of surge rated diodes with internal TVS diode
- Protects four I/O lines
- Low capacitance (<15pF)
- 3.3V Low operating voltage
- Low clamping voltage
- Solid-state technology
- JEDEC SOIC-8 Package
- Pb-free, halogen free, RoHS/WEEE compliant
- Matte Sn lead finish
- Marking code
- Tape and reel packaging
Applications
- T1/E1 secondary IC side protection
- T3/E3 secondary IC side protection
- Analog Video protection
- Microcontroller input protection
- Base stations
- I2C Bus protection
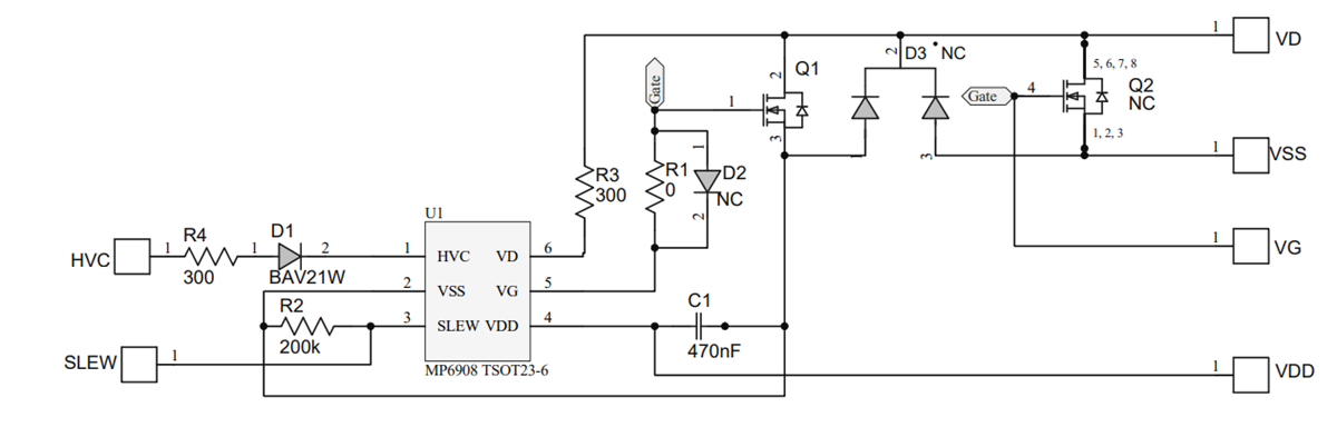
Circuit Diagram
Schematic
