Analog Devices Inc. MAX49918 Bidirectional Current-Sense Amplifiers
Analog Devices Inc. MAX49918 Bidirectional Current-Sense Amplifiers (CSAs) are high-precision CSAs with an I2C programmable gain option from 10V/V to 200V/V in eight steps. The multiple programmable gain options offer maximum flexibility for the user to change the gain on the fly. Operating over a -40°C to +125°C temperature range, the Analog Devices MAX49918 offers a supply voltage of +2.7V to +5.5V with a typical quiescent supply at 0.7mA. The ICs feature bidirectional current sensing and are available in a 3mm x 3mm, 10-pin TDFN package.These devices feature an operating input common-mode range from -5V to +70V, with protections extending to -6V and up to +80V, providing protection against reverse battery and high-voltage spikes. The low input offset of ±1μV (typical) and low gain error of ±0.01% (typical) make this device best-suited for high-precision current measurements.
Features
- Programmable gain options through I2C from 10V/V to 200V/V (8x steps)
- Typical input offset voltage
- ±1μV for REF1 = REF2 = VDD/2
- ±5μV for REF1 = VDD and REF2 = GND at gain = 20V/V
- ±0.01% typical gain error
- -5V to +70V input voltage range
- -6V to +80V protective immunity
- 70kHz, -3dB bandwidth at gain = 20V/V
- 145dB DC CMRR
- Rail-to-rail output
- 3mm x 3mm, TDFN-10 package
- -40°C to +125°C temperature range
Applications
- Monitoring distinct current levels
- Using the same current-sense resistors across multiple system variants
- Requires a non-typical gain value due to sense resistor constraints
- H-bridge motor and solenoid current sensing
- Battery current monitoring
- High- and low-side precision current sensing
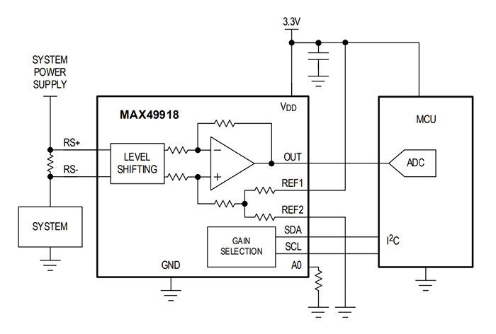
Simplified Block Diagram
Published: 2024-03-05
| Updated: 2025-03-25
