ROHM Semiconductor BD83070GWL FET Buck-Boost Converters

ROHM Semiconductor BD83070GWL Synchronous Buck-Boost DC/DC converter provides a 3.3V or 2.5V output from a single-cell lithium-ion battery or other input between 2.0V and 5.5V. The built-in low-RDS(on) MOSFET and low control current circuitry achieve a power-conversion efficiency of 97% during operation (@ 200mA load current) and over 90% efficiency at other light loads (from 100µA) to heavy loads (1A). This performance contributes to longer operating time in battery-driven devices, prolonging battery life by as much as 1.53 times compared to other conventional products during standby (100μA load current). The device changes between buck and boosts operations depending on the input voltage. The converter is geared toward smaller electronic devices such as battery-powered portables, tablets, and smartphones. 

Features

  • Built-in low-RDS(on) MOSFET and low control current circuitry achieve a power-conversion efficiency of 97% during operation (@ 200mA load current) and over 90% efficiency at other light loads (from 100µA) to heavy loads (1A).
  • Synchronous Buck-Boost DC/DC Converter
  • Automatic PFM/PWM transition
  • Up to 1 A (VIN > 2.7V, VOUT = 3.3V) output current
  • 2.5V or 3.3V selectable output voltage
  • Efficiency: Up to 95%
  • UVLO detection: 1.61V (Max)
  • Built-in thermal, over-voltage, and current protection
  • Key specifications
    • 2.0V to 5.5V input voltage range
    • 2.5V or 3.3V output voltage
    • 1A (Max) output current
    • 1.5MHz (typ) switching frequency
    • 2.8µA (typ) quiescent VIN current 
    • -40°C to +85°C operating temperature range

Applications

  • Coin battery-equipped sets (Internet of Things)
  • Li-ion battery devices, including smartphones, tablets, and PCs
  • Battery-driven equipment such as toys and electric toothbrushes

Power Conversion Efficiency Comparison

ROHM Semiconductor BD83070GWL FET Buck-Boost Converters

Power Supply Specifications

ROHM Semiconductor BD83070GWL FET Buck-Boost Converters

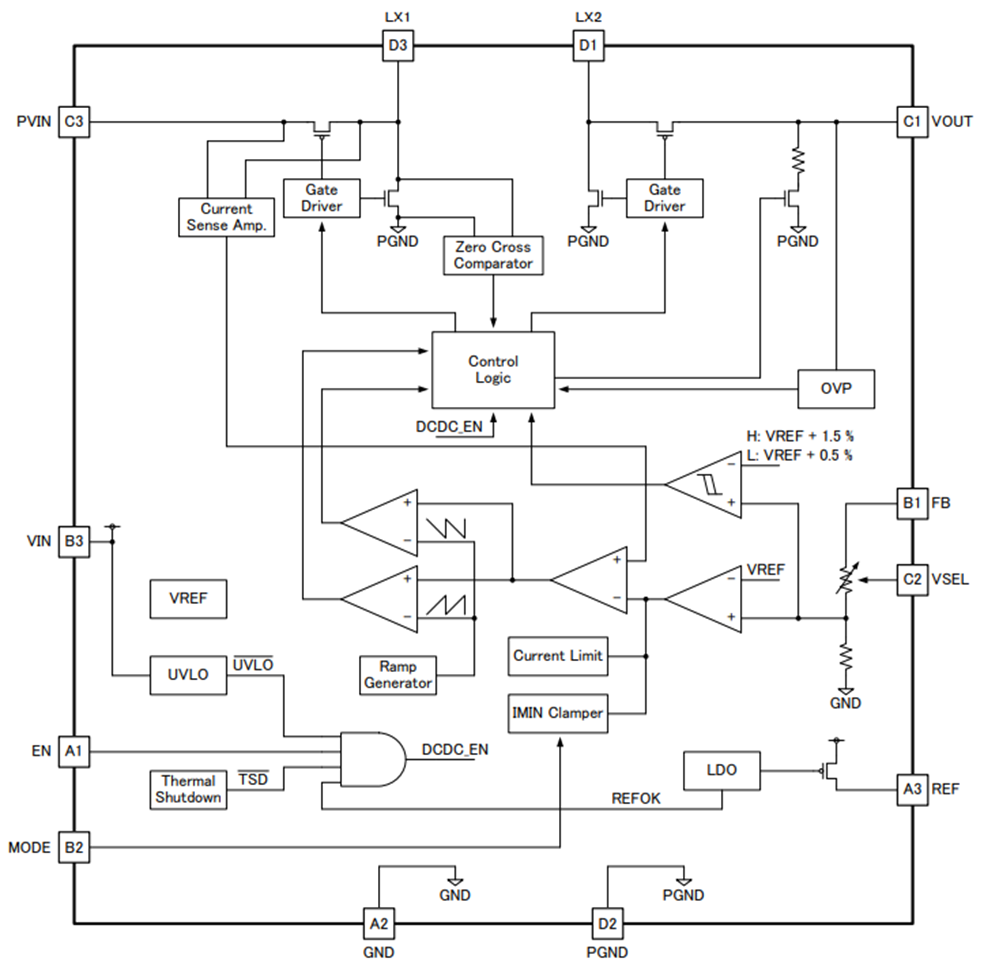
Block Diagram

Block Diagram - ROHM Semiconductor BD83070GWL FET Buck-Boost Converters

Videos

Published: 2019-01-08 | Updated: 2023-04-04