ROHM Semiconductor BM2P10B1J-EVK-001 Evaluation Board
ROHM Semiconductor BM2P10B1J-EVK-001 Evaluation Board is designed to evaluate the performance of BM2P10B1J PWM-type DC-DC converters for AC-DC supplies. This evaluation board features the BM2P10B1J-Z PWM method DC-DC converter IC built-in 730V MOSFET. The BM2P10B1J-EVK-001 eval board also features a built-in low ON resistor of 1Ω. The low ON resistor and high voltage tolerant 730V MOSFET make designs easy. This evaluation board operates within the 90V to 264V input voltage range and -10°C to 65°C temperature range.Features
- Outputs an isolated voltage of 12V from an input of 90VAC to 264VAC
- 2A maximum output current
- 47Hz to 63Hz input frequency range
- 24W maximum output power
- 86.5% power supply efficiency
- BM2P10B1J-Z PWM method DC/DC converter IC built-in 730V MOSFET
- 1Ω built-in the low ON resistor
- BM2P10B1J provides the optimum system for all products with outlets
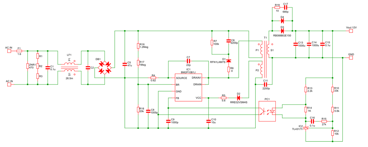
Typical Application Circuit
Temperature Derating Curve
Additional Resource
Published: 2023-02-20
| Updated: 2023-03-03
