ROHM Semiconductor BM2P06xMF-Z PWM DC-DC Converters

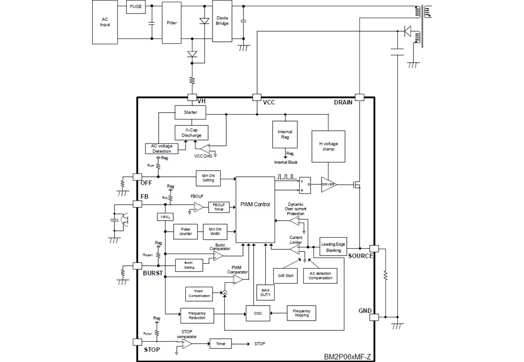
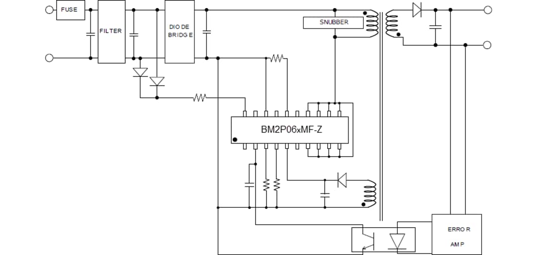
ROHM Semiconductor BM2P06xMF-Z PWM (Pulse-Width Modulation) DC-DC Converters provide an optimal system for applications that include an electrical outlet. These devices support isolated power supplies and enable simple designs of low power consumption electrical converters. The BM2P06xMF-Z DC-DC Converters realize a high degree of flexibility in power supply design by integrating a 650V switching MOSFET and an external current detection resistor.

The ROHM Semiconductor BM2P06xMF-Z PWM DC-DC Converters are offered in a 12.8mm x 10.3mm SOP-20A package with a -40°C to +105°C operating temperature range. 

Features

  • AC low voltage protection function (AC UVLO)
  • X capacitor discharge function
  • VCC pin low voltage protection (VCC UVLO)
  • PWM type current mode control
  • Frequency reduction function
  • Burst operation at light load
  • Burst voltage setting function
  • Minimum ON width adjustment at light load
  • Soft Start function
  • FB pin overload protection function (FB OLP)
  • Overcurrent protection function by cycle
  • Over-current detection compensation function by AC voltage detection
  • External Stop function
  • Dynamic over current protection
  • Leading-edge blanking function

Applications

  • AC adapters
  • White goods
  • Power supplies for motors

Specifications

  • Operating power supply voltage range
    • 11V to 60V VCC pin voltage
    • 650V VH pin voltage
    • 730V DRAIN pin voltage
  • Current at switching operation
    • BM2P060MF-Z: 1400μA
    • BM2P061MF-Z: 1100μA
    • BM2P063MF-Z: 850μA
  • 400μA current at burst operation
  • 65kHz switching frequency
  • MOSFET ON Resistor
    • BM2P060MF-Z: 70.0Ω
    • BM2P061MF-Z: 1.00Ω
    • BM2P063MF-Z: 3.00Ω
  • -40°C to +105°C operating temperature range
  • 12.8mm x 10.3mm x 2.65mm SOP-20A package

Output Comparison

Chart - ROHM Semiconductor BM2P06xMF-Z PWM DC-DC Converters

Typical Application Circuit

Application Circuit Diagram - ROHM Semiconductor BM2P06xMF-Z PWM DC-DC Converters

Block Diagram

Block Diagram - ROHM Semiconductor BM2P06xMF-Z PWM DC-DC Converters
Published: 2021-08-04 | Updated: 2022-03-11