ROHM Semiconductor BD6326ANUX 3-Phase Fan Motor Driver

ROHM Semiconductor BD6326ANUX 3-Phase Fan Motor Driver is a sensorless full-wave motor driver used to cool off notebook PCs. This motor driver is controllable by a variable speed provided through the PWM input signal. The BD6326ANUX motor driver does not require a hall device as the location sensor and helps in motor downsizing by limiting the number of external components. This motor driver employs a direct PWM soft-switched driving mechanism that achieves silent operations and low vibrations. The ROHM Semiconductor BD6326ANUX motor driver features a power save function, internal RNF resistance, and motor rotation direction select function (FR).

Features

  • 3-phase sensorless fan motor driver
  • 180° sinusoidal drive
  • Speed controllable by PWM input signal
  • Requires no hall device as the location detection sensor
  • Achieves motor downsizing by limiting the number of external components
  • Direct PWM soft-switched driving mechanism
  • Power save function
  • Internal RNF resistance
  • Motor rotation direction select function (FR)

Specifications

  • 7V supply voltage (Vcc)
  • 0.58W power dissipation (Pd)
  • 7V output voltage (Vomax)
  • 700mA output current (Iomax)
  • -25°C to +95°C operating temperature range

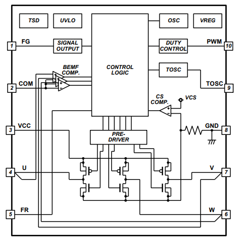
Block Diagram

Block Diagram - ROHM Semiconductor BD6326ANUX 3-Phase Fan Motor Driver

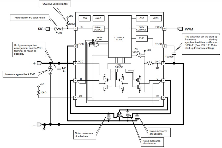
Application Circuit Diagram

Application Circuit Diagram - ROHM Semiconductor BD6326ANUX 3-Phase Fan Motor Driver
Published: 2020-04-14 | Updated: 2024-09-26