Texas Instruments TPS546E25 50A Synchronous Buck Converter
Texas Instruments TPS546E25 50A Synchronous Buck Converter is a highly integrated buck converter with D-CAP4 control topology for a fast transient response. All programmable parameters can be stored in NVM as the new default values and be configured by the PMBus® interface to reduce the external component count. Pin-strap options allow for configuration as secondary or primary, stack position and stack number, overcurrent limit, fault response, DCM (single phase only) or FCCM, internal or external feedback resistor, switching frequency, output voltage selection or range, and compensation.The PMBus interface with 1MHz clock support provides a convenient, standardized digital interface for configuration and telemetry of key parameters, including output current, output voltage, and internal die temperature. Depending on system requirements, response to fault conditions can be set to latch off, restart, or ignore. Two, three, or four TPS546E25 devices can be interconnected to provide up to 200A on a single output.
The Texas Instruments TPS546E25 can overdrive the internal 4.5V LDO with an external 5V supply through the VDRV and VCC pins to improve efficiency, reduce power dissipation, and enable start-up with a lower input voltage. The TPS546E25 is a lead-free device and is RoHS compliant without exemption.
Features
- 2.7V to 18V input voltage with external bias
- 4V to 18V input voltage without external bias
- 0.4V to 5.5V output voltage
- Supports 50A single-phase or 2 ×, 3 ×, or 4 × stacked configurations
- Rdson_HS = 2.6mΩ, Rdson_LS = 1mΩ
- 400kHz to 2MHz operating frequency (four discrete settings through pin-strap, additional settings through PMBus)
- PMBus programmable
- Revision 1.5 is compliant with the PASSKEY security feature
- Input voltage, output voltage, output current, temperature telemetry
- Programmable overcurrent, overvoltage, undervoltage, overtemperature protections
- Includes a single command write function in a stacked configuration
- Extended write protection feature
- Non-volatile memory to store configuration settings
- Two methods for programming the output voltage
- Internal resistor divider (discrete settings) with boot-up voltage selected by pin-strapping
- External resistor divider (continuous settings) with boot-up voltage selected by VBOOT
- Precision voltage reference and differential remote sense for high output accuracy
- ± 0.5% DAC accuracy from 0°C to 85°C junction
- ± 0.85% VOUT tolerance from –40°C to 125°C junction
- Selectable FCCM/DCM in a single phase only
- Start-up without PMBus communication through pin-strapping
- Safe start-up into pre-biased output
- 0.5ms to 16ms programmable soft-start time
- D-CAP4 control topology with a fast transient response, supporting all ceramic output capacitors
- Programmable internal loop compensation
- Selectable cycle-by-cycle valley current limit
- Open-drain power-good output
Applications
- Server and cloud-computing POLs
- Hardware accelerator
- Network interface card (NIC)
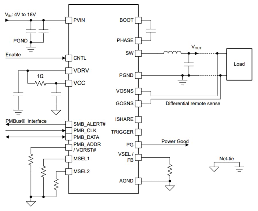
Simplified Schematic
