onsemi NCP81151B VR12.5 Compatible MOSFET Driver

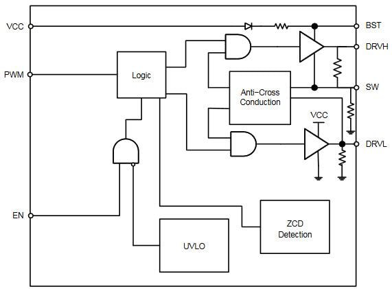
onsemi NCP81151B VR12.5 Compatible Dual MOSFET Driver provides an optimized solution to drive the gates of low and high-side power MOSFETs in a synchronous buck converter. onsemi NCP81151 Dual MOSFET Driver can drive up to 3nF load with a 25ns propagation delay and 20ns transition time.

The device delivers a low switching loss and high efficiency using adaptive anti-cross-conduction and a power-saving operation circuit. NCP81151B's UVLO function ensures the outputs are low when the supply voltage is low.

Features

  • Designed for power management solutions for notebook systems
  • Fast rise and fall times
  • Adaptive anti-cross-conduction circuit
  • Zero cross detection function
  • Output disable control turns off both MOSFETs
  • Undervoltage lockout
  • Power saving operation under light load conditions
  • Direct interface to NCP6131 and other compatible PWM controller
  • Thermally enhanced package
  • Lead-free, halogen-free/BFR-free, and RoHS compliant

Block Diagram

Block Diagram - onsemi NCP81151B VR12.5 Compatible MOSFET Driver
Published: 2016-05-31 | Updated: 2022-03-11