Monolithic Power Systems (MPS) MPQ1925 Half-Bridge Gate Drivers

Monolithic Power Systems (MPS) MPQ1925 Half-Bridge Gate Drivers feature Low-Side MOSFET (LS-FET) and High-Side MOSFET (HS-FET) driver channels that are independently controlled. These gate drivers feature a 115V bootstrap voltage range, on-chip bootstrap diode, <5ns gate driver matching time, and Transistor-to-Transistor Logic (TTL)- compatible input. The on-chip bootstrap diode is designed to reduce the external component count. The MPQ1925 half-bridge gate drivers are available in a QFN-8 (4mm x 4mm) package. Typical applications include motor drivers, telecommunication half-bridge power supplies, avionics DC/DC converters, two-switch forward converters, and active-clamp forward converters.

Features

  • Drives an N-Channel MOSFET half-bridge
  • 115V Bootstrap Voltage (VBST) range
  • On-chip Bootstrap (BST) diode
  • Typical 20ns propagation delay
  • <5ns gate driver matching time
  • Drives a 2.2nF load with a 15ns rise time and 10ns fall time @ 12VDD
  • Transistor-to-Transistor Logic (TTL)- compatible input
  • <150µA Quiescent current (IQ)
  • High-Side MOSFET (HS-FET) and Low-Side MOSFET (LS-FET) Under-Voltage Lockout (UVLO) protection
  • Available in a QFN-8 (4mm x 4mm) package

Applications

  • Motor drivers
  • Telecommunication half-bridge power supplies
  • Avionics DC/DC converters
  • Two-switch forward converters
  • Active-clamp forward converters

Block Diagram

Block Diagram - Monolithic Power Systems (MPS) MPQ1925 Half-Bridge Gate Drivers

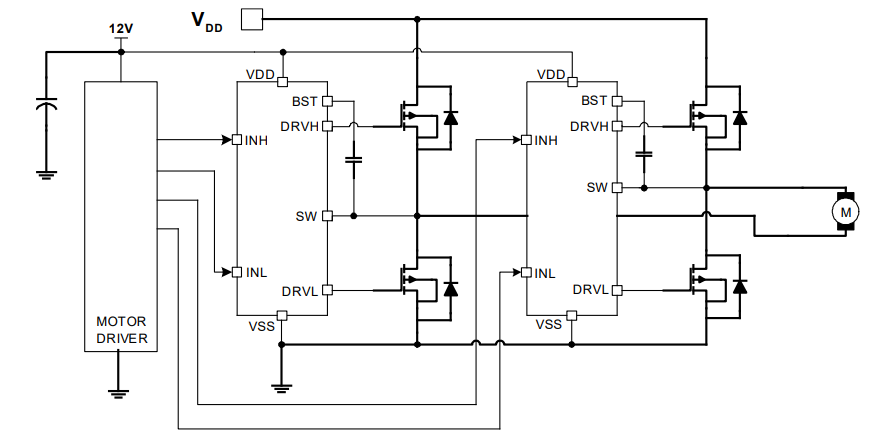
Typical Application Circuit

Application Circuit Diagram - Monolithic Power Systems (MPS) MPQ1925 Half-Bridge Gate Drivers
Published: 2023-03-14 | Updated: 2023-03-29