Monolithic Power Systems (MPS) MP8869N Switching Voltage Regulators
Monolithic Power Systems (MPS) MP8869N Switching Voltage Regulators are high-frequency, synchronous, rectified, step-down, and switch-mode converters with an I2C control interface. These regulators offer a fully integrated solution that achieves up to 12A of continuous current and 15A of peak output current (IOUT). The MP8869N regulators with reference voltage (VREF) range can be adjusted from 0.6V to 1.108V in 4mV steps. These regulators' full protection features include Over-Voltage Protection (OVP), Over-current protection (OCP), and thermal shutdown. The regulators are available in a QFN-14 (3mm x 4mm) package and are RoHS compliant.The MP8869N switching voltage regulators also feature four different selectable I2C addresses. These regulators are ideal for Solid-State Drives (SSDs), flat-panel televisions and monitors, digital set-top boxes, distributed power systems, and networking/servers.
Features
- Output voltage (VOUT) adjustable up to 5.5V using the FB pin
- 2.85V to 18V wide operating input voltage (VIN) range
- 12A continuous/15A peak output current (IOUT)
- 1% internal reference accuracy
- I2C configurable reference voltage (VREF) range from 0.6V to 1.108V in 4mV steps with slew rate control
- 5% accuracy VOUT and IOUT monitoring via the I2C
- Selectable PFM/PWM mode, adjustable frequency, and current limit via the I2C
- Four different selectable I2C addresses
- External Soft Start (SS)
- Open-drain Power Good (PG) indication
- Output Over-Voltage Protection (OVP) hiccup/latch-off Over-Current Protection (OCP)
- Available in a QFN-14 (3mm x 4mm) package
Applications
- Solid-State Drives (SSDs)
- Flat-panel televisions and monitors
- Digital set-top boxes
- Distributed power systems
- Networking/servers
Typical Application Diagram
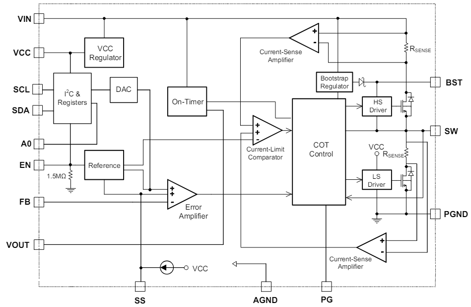
Block Diagram
Published: 2024-06-28
| Updated: 2024-07-11
