Monolithic Power Systems (MPS) MP8864 Synchronous Step-Down Converter

Monolithic Power Systems (MPS) MP8864 Synchronous Step-Down Converter is a high-frequency, rectified, step-down, switch-mode converter with an I2C control interface. The compact solution achieves a 4A continuous output current with excellent load/line regulation over a wide input supply range. The MP8864 has synchronous mode operation for higher efficiency over the output load range.

The reference voltage level is controlled, on-the-fly through a 3.4Mbps I2C serial interface. The voltage range can be adjusted from 0.6V to 1.87V in 10mV steps. Also, the voltage slew rate, switching frequency, enable, and power-saving mode is selectable through the I2C interface. Current-mode operation provides a fast transient response and eases loop stabilization. Full protection features include over-current protection (OCP), over-voltage protection (OVP), and thermal shutdown (TSD).

The MP8864 requires a minimal number of readily available, standard external components and is available in a 15-pin QFN15 (3mm x 3mm) package.

Features

  • Wide 4.5V to 21V operating input range
  • 50mΩ/23mΩ low RDS(ON) internal power MOSFETs
  • 1% VOUT accuracy
  • I2C programmable reference voltage range from 0.6V to 1.87V in 10mV steps with slew-rate control
  • I2C selectable switching frequency, 600kHz default switching frequency
  • Programmable output voltage
  • Power-saving mode, OTP, and OCP via the I2C
  • Power good indication
  • 1-Bit I2C address set pin
  • OCP in hiccup mode
  • External soft-start
  • Available in a QFN-15 3mm x 3mm package

Applications

  • SoC and media processors
  • General consumer
  • Distributed power systems

Specifications

  • Buck topology
  • 5.2V output voltage
  • 4A output current
  • 500µA quiescent current
  • -40°C to +125°C operating temperature range

Typical Application

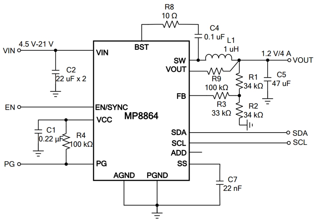
Application Circuit Diagram - Monolithic Power Systems (MPS) MP8864 Synchronous Step-Down Converter
Published: 2019-08-19 | Updated: 2023-11-02