Monolithic Power Systems (MPS) EVBL4571-QB-00A Evaluation Board
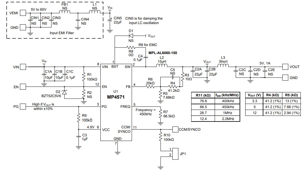
Monolithic Power Systems (MPS) EVBL4571-QB-00A Evaluation Board is fully assembled and tested, designed to demonstrate the capabilities of the MP4571 step-down converter. The MP4571 high-efficiency, synchronous step-down converter with integrated internal power MOSFETs features up to 1A of continuous output current with peak current control. These features result in excellent transient response and an integrated MPS power inductor.The MPS EVBL4571-QB-00A Evaluation Board generates 5V of output voltage (VOUT) and 1A of continuous output current across a wide 5V to 60V input range.
Features
- Wide 5V to 60V operating input range
- 1A Continuous output current
- 40μA Quiescent current
- Up to 2.2MHz configurable frequency
- Internal 250mΩ high-side MOSFET and 45mΩ low-side MOSFET
- Low 2μA shutdown current
- 0.45ms Internal Soft-Start (SS)
- 180° Out-of-Phase SYNCOUT clock
- Synchronous mode for high-efficiency operation
- Selectable Advanced Asynchronous Mode (AAM) or Forced Continuous Conduction Mode (FCCM) for light-load operation
- EN Remote control
- Power Good (PG) indicator
- Low-Dropout (LDO) mode
- Over-Current Protection (OCP)
- Thermal Shutdown (TSD)
- Available in a QFN-12 (2.5mm x 3mm) package
Applications
- Automotive systems
- Industrial power systems
Specifications
- 5V to 60V Input voltage VIN
- 5V Output voltage VOUT
- 1A Output current IOUT
Overview
Efficiency vs. Load Current vs. Power Loss
Schematic
Published: 2022-01-28
| Updated: 2022-04-28
