Infineon Technologies Bias & Control IC Power Amplifiers
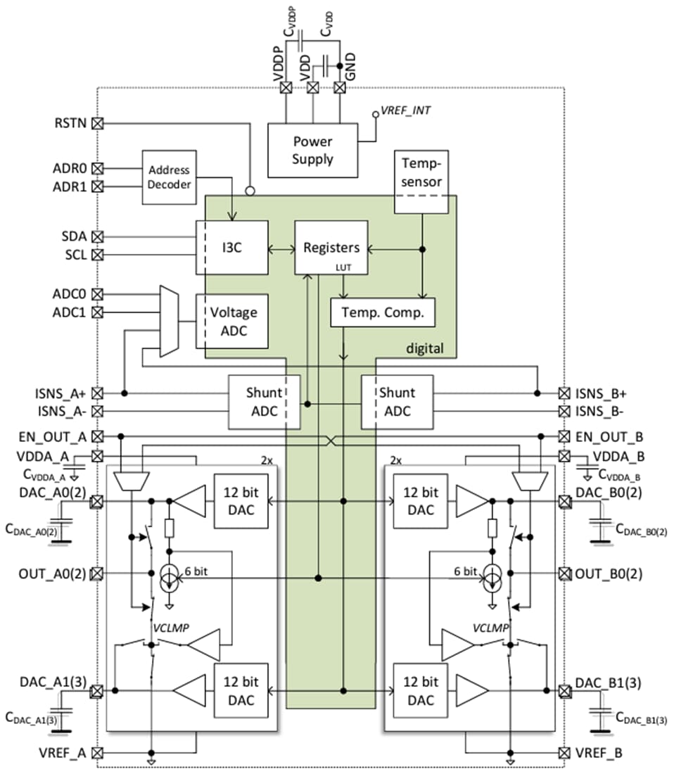
Infineon Technologies Bias and Control IC Power Amplifiers are used to bias radio-frequency power amplifiers by generating accurate voltages with high-precision DACs. In addition, Infineon Technologies Bias and Control IC Power Amplifiers support many functionalities to monitor the power amplifier voltages, currents, and temperature to keep the device in an ideal operating condition.Features
- Eight DACs with 12-bit resolution
- Two Current Sense ADCs and 1 Voltage ADCs
- Vout range (-7V to 0V or 0V to +7V)
- Integrated temperature sensor
- Control interface (I2C and I3C)
- VQFN-32 (5mm x 5mm2) packaging
- Bias and control chip to bias Doherty power amplifiers of two transmit (Tx) channels
- Positive and negative output range for LDMOS and GaN PAs
- Integrated clamping switches and buffers for fast TDD operation
- Integrated 60V ADC for PA current and voltage measurements
- Temperature sensor and fast I3C and I2C serial interfaces
Applications
- Base stations
- Small cells
- 5G massive MIMO
- Distributed Antenna Systems (DAS)
Block Diagram
Published: 2023-10-10
| Updated: 2023-11-01
