Analog Devices / Maxim Integrated MAX25232 36V, 3A Mini Buck Converters
Analog Devices MAX25232 36V, 3A Mini Buck Converters offer a 3.5V to 36V input voltage range, 3.5µA quiescent current rating, and are AEC-Q100 qualified. The MAX25232 series are small, synchronous buck converters with integrated high-side and low-side switches. These converters provide an accurate output voltage of ±2% in FPWM mode, are available in a small 12-pin TDFN package, and require few external components. Analog Devices MAX25232 36V, 3A Mini Buck Converters are able to operate in dropout by running at 99% duty cycle, making them ideal for automotive and industrial applications.Features
- Small solution size
- 65ns minimum on-time
- 2.1MHz or 400kHz operating frequency
- Fixed 5V/3.3V output voltage with ±2% output accuracy in FPWM mode (5V/3.3V)
- Other fixed VOUT options between 3V to 5.5V (in 50mV steps) available for precise output voltage setting
- External resistor divider options to adjust the output voltage between 3V and 10V
- Fixed 3.5ms internal soft-start
- Innovative current-mode-control architecture minimizes total board space and BOM count
- PGOOD output and high-voltage EN input simplify power sequencing
- Synchronous DC-DC converter with integrated FETs
- MAX25232ATCA/ATCB/ATCG/ATCH = 2.5A IOUT
- MAX25232ATCD/ATCE/ATCF = 3A IOUT
- 3.5μA quiescent current in standby mode
Applications
- Automotive
- Industrial
- High-voltage DC-DC converters
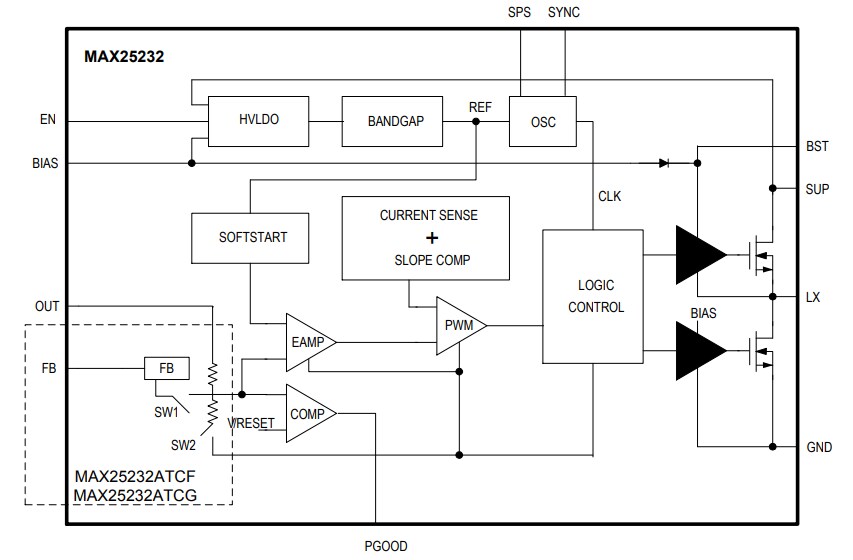
Block Diagram
Published: 2021-01-07
| Updated: 2023-04-14
