Analog Devices / Maxim Integrated MAX20343/MAX20344 Buck-Boost Regulators
Analog Devices MAX20343/MAX20344 Buck-Boost Regulators offer a 1A current capability at 3.5V intended for applications that require long run times while also demanding bursts of high current. The MAX20343/MAX20344 employs a unique control algorithm that seamlessly transitions between buck, buck-boost, and boost modes, minimizing discontinuities and subharmonics in the output voltage ripple. The MAX20343/MAX20344 features a low 1.9V input voltage for a startup that allows users to power the device from a variety of sources. The Analog Devices MAX20343/MAX20344 have also been designed to keep inductance and output capacitance requirements as low as possible for space-constrained applications.The MAX20343/MAX20344 is ideal for power in optical sensor applications, including powering radios in low-power, wide-area network (LPWAN) applications since, in both cases, noise must be minimal, and efficiency must be high. The Analog Devices MAX20343/MAX20344 Buck-Boost Regulators are available with a highly configurable I2C serial interface or as a single-pin-enabled fixed-programming version.
MAX20343 operates over the -40°C to +85°C temperature range and is available in a 16-bump, 1.77mm x 2.01mm, 0.4mm pitch WLP package and a 12-pin, 2.50mm x 2.50mm, 0.5mm pitch FC2QFN package. MAX20344 operates over the -40°C to +125°C temperature range and is available in a 12-pin, 2.50mm x 2.50mm, 0.5mm pitch FC2QFN package.
Features
- Extend system run time
- Ultra-low, 3.5µA (typ) quiescent current
- 250mW Output power with 500mV input voltage
- Dynamic Voltage Scaling (DVS)
- Low, continuous noise profile
- Eliminates discontinuities across operating voltage range
- Eliminates post-filtering LDO in noise-sensitive applications
- Adaptable load transient response
- Adjustable peak current for optimal performance in each application
- Fast load transient response minimizes settling time
- Optional feedback integrator
- Enable for up to 3.5W output power capabilities
- Disable for up to 1.75W output power and faster load transient settling time
- FAST pin pretriggers load response and offers improved load transient
- Flexible control options
- I2C interface with status interrupts
- EN and status pins, single-resistor VOUT selection (RSEL)
- Extended operating temperature from -40°C to +85°C (MAX20343), -40°C to +125°C (MAX20344)
- Optimally sized for small applications
- 16-bump, 1.77mm x 2.01mm, 0.4mm pitch WLP
- 12-pin, 2.50mm x 2.50mm, 0.5mm pitch flip-chip QFN
- Inductor/capacitor available in 0603/0402 case sizes
Applications
- Biometric optical sensing, including PPG
- LPWAN (LTE/NB-IoT, LTE/Cat-M1)
- IoT
- Industrial sensors
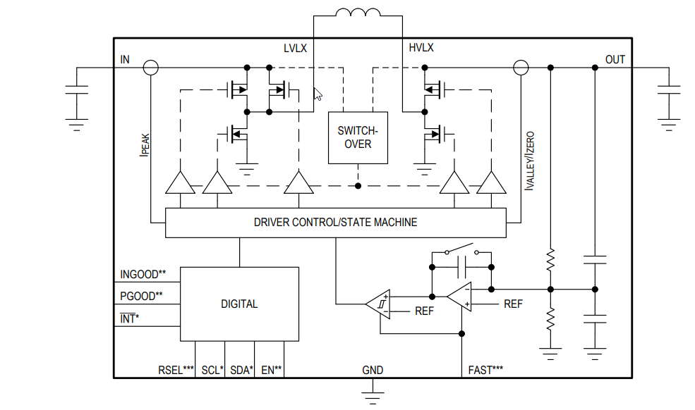
Simplified Block Diagram
