Analog Devices / Maxim Integrated MAX17673EVKIT Evaluation Kit
Analog Devices MAX17673EVKIT Evaluation Kit is designed to evaluate the MAX17673, a 60V, 1.5A high efficiency, synchronous buck converter with integrated, dual 5V, 1A buck converters. The MAX17673EVKIT Evaluation Kit is preset for 5V output at a load current of up to 1.5A from the high voltage (HV) buck converter and 3.3V and 1.8V outputs at load currents up to 1A each from the low voltage (LV) buck converters. Offering optimum efficiency and component sizes, the HV buck converter is programmed to operate at 400kHz, and the LV buck converters are programmed to operate at 2MHz. The output of the HV buck converter is connected to the input of the LV buck converters. The MAX17673EVKIT Evaluation Kit features adjustable input under-voltage lockout and soft-start for the HV buck converter, and Power OK (POK_) signals for all three buck converters.Features
- Three synchronous DC-DC buck converter outputs from a single HV input
- HV Converter
- 7V to 60V input range
- Programmed 5V/1.5A output
- 400KHz switching frequency
- 93% efficiency (VINH = 12V, VOUT = 5V at 0.45A)
- Enable/UVLO input, resistor-programmable UVLO threshold
- Programmed 1ms soft-start time for HV buck converter,
- LV converters
- Optional external supply input connections
- 4.5V to 5.5V for LVA
- 2.7V to 5.5V for LVB
- Programmed 3.3V/1A & 1.8V/1A output
- 2MHz switching frequency
- 94% Efficiency
- Internal 4096 clock cycles soft-start time
- Optional external supply input connections
- HV Converter
- Selectable PWM and PFM modes of operation
- Independent power OK (POK) outputs for the three converters
- Overcurrent and overtemperature protection
- Low-profile, surface-mount components
- Proven PCB layout
- Fully assembled and tested
Required Equipment
- One MAX17673EVKIT# evaluation kit
- One 0VDC to 60VDC, 3A power supply
- One load resistor capable of sinking up to 0.3A at 5V
- Two load resistors capable of sinking up to 1A at 3.3V and 1.8V, respectively
- Digital multimeters (DMM)
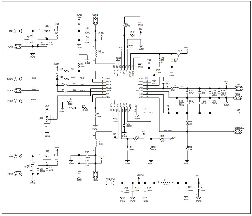
Schematic
Published: 2019-02-08
| Updated: 2023-04-21
