Analog Devices Inc. LT384x Synchronous Regulator Controllers
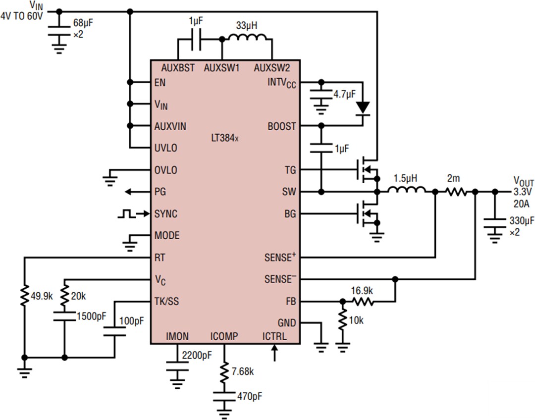
Analog Devices Inc. LT384x Synchronous Regulator Controllers are high voltage step-down controllers capable of operating from a 2.5V to 60V supply. The LT384x has low quiescent current. When configured for user-selectable Burst Mode operation, the current helps extend run time in battery-powered systems by increasing efficiency at light loads. The LT384x from Analog Devices uses a constant frequency, current-mode architecture. High current applications are possible with large N-channel gate drivers capable of driving multiple low RDS(ON) MOSFETs.Features
- 2.5V to 60V wide input range
- Integrated Buck-Boost supply for 7.5V MOSFET
- Gate drive
- Programmable constant-current operation with current monitor output
- 75μA, 12VIN to 3.3VOUT low IQ
- Selectable low output ripple Burst Mode® operation
- VOUT up to 60V
- 50kHz to 1MHz adjustable and synchronizable
- Internal OVLO protects against input transients up to 80V
- Accurate input overvoltage and undervoltage threshold
- Programmable soft-start with voltage tracking
- Power good and output OVP
- Package Options
- PDIP-16
- QFN-38
- TSSOP-16
- TSSOP-28
- RoHS compliant
Applications
- Automotive supplies
- Industrial systems
- Distributed DC power systems
Typical Application Circuit
Published: 2017-05-19
| Updated: 2022-04-13
