Allegro MicroSystems A5931 & A5931-3 Three Phase Sensorless Fan Driver

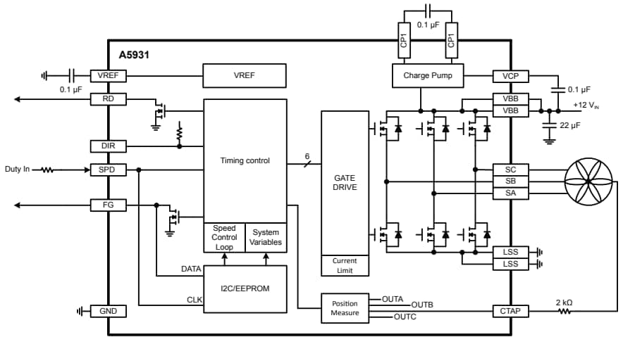
Allegro MicroSystems A5931 and A5931-3 Three Phase Sensorless Fan Driver have a sensorless sinusoidal drive to minimize vibration for high-speed server fans. Sensorless control eliminates the requirement for Hall sensors for server fan applications. The device has a flexible integrated closed-loop speed control system. EEPROM provides common functions of the fan speed curve to a specific application.

Features

  • AEC-Q100 qualified (K version)
  • Closed-loop speed control
  • Speed curve configuration via EEPROM
  • I2C serial port
  • Sinusoidal modulation for reduced audible noise and low vibration
  • Sensorless (no Hall sensors required)
  • Low RDS(ON) power MOSFETs, 3A capability
  • Minimal external components
  • PWM speed input
  • FG speed output
  • RD rotor lock output
  • Lock detection
  • Soft start
  • Standby mode
  • Shorted load protection

Typical Applications

Allegro MicroSystems A5931 & A5931-3 Three Phase Sensorless Fan Driver
Published: 2022-07-27 | Updated: 2025-03-03